MENU
当前位置: 首页» 科学研究» 科研动态

果树所联合基因组所等单位攻关苹果野生近缘种气候适应性遗传机制

 

近日,中国农业科学院果树研究所苹果资源课题组联合深圳农业基因组研究所、中国热带农业科学院热带作物品种资源研究所、新疆大学等单位开展合作研究,在国际知名学术期刊《Journal of Integrative Plant Biology》(JCR TOP 5%,IF=9.3,5年IF=10.8)在线发表了题为“Dissecting the genetic basis of climatic adaptation in wild relatives (Malus baccata) for climate-resilient apple breeding”的研究论文。该研究首次系统解析了苹果野生近缘种山荆子气候适应性的遗传基础,不仅为作物野生近缘种保护提供科学依据,更为苹果气候韧性新品种分子设计育种奠定重要理论基础,相关研究框架也为其他多年生果树作物的气候适应性研究提供了可复制技术范式。

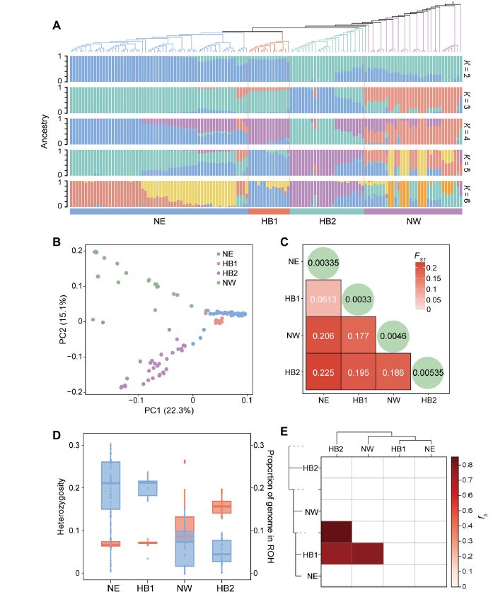
研究团队率先整合多种测序技术,构建出山荆子首个单倍型解析的端粒到端粒基因组,基因组解析精度达国际领先水平,为挖掘其适应性遗传变异奠定基础。在此基础上,对135份山荆子自然群体开展群体遗传分析,明确其可划分为4个主要遗传类群,不同类群的遗传多样性、杂合度存在显著差异,还发现山荆子种间杂交的遗传效应,以及单核苷酸变异和结构变异对进化选择的响应机制差异(图1)。

图片2.png

图1 山荆子的群体遗传学分析

通过基因型与环境关联分析,团队筛选出DREB1A/D、NAC6 等多个与温度、降水适应相关的关键基因位点。同时,将基因组数据结合未来气候情景分析,发现东北类群山荆子基因组偏移量最大、环境脆弱性最高,在高温室气体排放情景下适应风险加剧,为该物种种质资源保护与利用明确了重点方向(图2)。

图片3.png

图2未来气候情景下 (2081–2100年)的基因组偏移预测

该研究不仅为苹果抗逆、耐寒耐旱品种培育提供了关键基因组资源和基因位点,也为我国果树产业应对气候变化、实现高质量发展提供理论支撑。本研究得到了国家重点研发计划、农业科技创新计划、辽宁省“兴辽英才”计划以及热带作物育种国家重点实验室的资助。

 

相关文章

TOP